Yunnan Key Lab of Laboratory Medicine (later referred to as the key lab) was selected for further development in 2016 and accepted by the Science and Technology Department of Yunnan Province in 2018. It is the only provincial key lab in the field of Laboratory Medicine in Yunnan Province. Relying on the First Affiliated Hospital of Kunming Medical University, the key lab integrates the superior disciplines of the hospital, brings together multidisciplinary talents from the medical laboratory, pediatrics, psychiatry, pathology, and other disciplines to broaden the scope and content of clinical research and forms a team with a high level of research and development. The key lab is the National Demonstration Center of Gene Testing Technology, Yunnan Provincial Clinical Medical Research Center of Medical Laboratory, Yunnan Provincial Institute of Experimental Diagnosis, and Yunnan Provincial Clinical Medical Research Center of Psychiatric Diseases, which owns the Yunnan Provincial Clinical Laboratory Diagnosis Innovation Team, Yunnan Provincial Major Mental Disease Research Innovation Team and Yunnan Provincial Epilepsy Pathogenesis and Drug Resistance Mechanism Research Application Innovation Team.

Facitilities of the Key Lab
Under the leadership of Director Duan Yong, the key Lab implements the operating mechanism of openness, flow, joint, and competition, which attaches great importance to scientific and technological innovation and talent echelon construction, and cultivates a large number of young and middle-aged academic backbones. Currently, there are more than 10 doctoral supervisors and more than 20 master supervisors, 2 Yunnan Provincial Outstanding Professional and Technical Talents with Extraordinary Contributions, 2 Young and Middle Aged Academic and Technical Leaders of Yunnan Province, 3 Reserve talents of young and middle aged academic and technical leaders of Yunnan Province, 1 Yunnan Provincial Academic Technology Innovation Talent, more than 10 famous doctors under the special plan of Revitalizing Yunnan Talent Award, more than 10 Young Talents, 3 Provincial Medical Leading Talents and 6 Medical Discipline Leaders. The personnel structure of the key lab is reasonable and the construction of talent echelon has achieved remarkable results.

Annual Meeting of the Key Lab
It is a Key Lab of Laboratory Medicine which integrates screening of diagnosis and treatment markers, transformation, evaluation and quality management and clinical application as a whole. According to the recommendation of the evaluation panel and the academic committee, the key lab will focus on the following aspects for a long time.
(1) Relationship between lung cancer and environmental factors and biomarkers in Xuanwei.
(2) Biomarkers for diagnosis and assessment of efficacy of mental disorders.
(3) Markers for diagnosis and efficacy evaluation of pediatric common diseases.
(4) Microbial infection and mechanisms of drug resistance.
(5) Study on quality of molecular diagnostic tests.
(6) Study on the standardization of markers for diagnosis and treatment of diseases and international mutual recognition of results.
In the past five years, the key lab has actively applied for various projects, including 4 key research and development projects of the Ministry of Science and Technology, 16 projects supported by the National Natural Science Foundation and more than 20 provincial research projects. It has taken charge of writing 1 industry standard, 2 expert consensus, participating in compilation of a total of 6 expert consensus. It has presided over the compilation or translation of 3 monographs, 3 monographs as deputy editor, and participated in the compilation of 15 monographs. It has published more than 180 papers as the first author or corresponding author, including more than 60 SCI papers and more than 40 Chinese core papers. It has also obtained 6 authorized invention patents and more than 30 utility model patents. In the past five years, the key lab has won 1 First Prize, 1 Second Prize and 10 Third Prize of Science and Technology Progress of Yunnan Province. The key lab has trained more than 100 master and doctoral students, including 10 doctoral students.

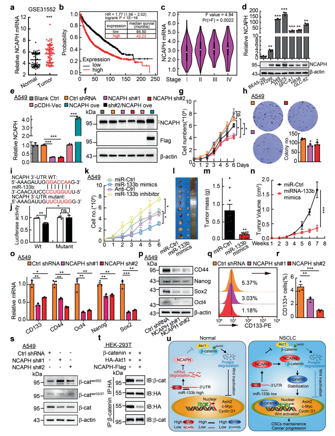
Pathogenesis of Non-small-cell lung Cancer by Dr. Xiong Qiuxia (IF= 38.12)
The key lab adheres to the development concept of openness and alliance, and has participated in more than 10 international and domestic multi-center researches. A number of young and middle-aged scholars have been selected and sent to further study. The Key Lab attaches great importance to opening up and sharing with the outside world, sets up 10 open subjects annually, and receives more than 20 backbone physicians selected and dispatched by hospitals at all levels every year to train young talents for lower-level medical research units. The key lab has accepted more than 5000 samples of commissioned testing cohort and drug clinical trials as well, bolstering clinical trials in and outside the hospital.
