2023年6月30日,西南队列(CMEC)研究团队beat365中文官方网站公共卫生学院/保山中医药高等专科学校殷建忠教授与四川大学公共卫生学院/华西第四医院赵星教授团队在公共卫生、环境卫生与职业卫生领域期刊Journal of Global Health杂志(JCR / Q1,影响因子7.2)在线发表了题为“Altitude and metabolic syndrome in China: Beneficial effects of healthy diet and physical activity”(DOI: 10.7189/jogh.13.04061)的研究成果。
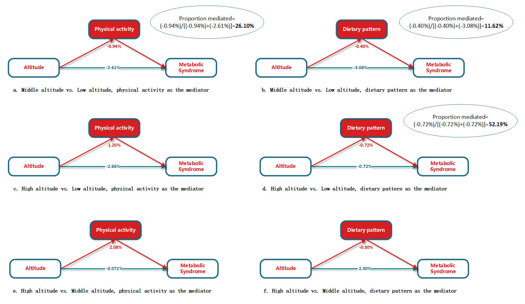
代谢综合征(metabolic syndrome,MS)是心血管疾病,代谢性疾病和总死亡率的一系列危险因素。MS影响了大多数国家20%-30%成年人并在全球造成了沉重的疾病负担。基于海拔与代谢综合征之间的相关性尚未得到广泛研究,饮食和体育活动的介导作用仍不清楚,该研究使用横断面调查的数据,纳入了来自中国多民族队列(CMEC)的89485参与者(图1),评估了海拔和代谢综合征之间的横截面相关性以及饮食和身体的可能中介作用(图2)。
图1 研究地点空间分布
图2 海拔和代谢综合征的体力活动及饮食模式中介分析
研究发现,与低海拔地区相比,生活在中、高海拔地区与较低的代谢综合征风险显著相关,而中海拔地区的风险最低。该研究还观察到了饮食和体育活动的介导作用。未来的研究将深入研究在较高海拔(尤其是中海拔)地区的饮食和体育活动模式中促进健康的积极因素。
四川大学公共卫生学院/华西第四医院周峻民副研究员、西藏疾病预防控制中心何瑞峰为本文共同第一作者。beat365中文官方网站公共卫生学院/保山中医药高等专科学校殷建忠教授、澳大利亚莫纳什大学公共卫生与预防医学院陈功博研究员为本文通讯作者。该研究得到国家重点研发计划课题(2017YFC0907302)支持。
